DAG 上的 DP
定義
DAG 即 有向無環圖,一些實際問題中的二元關係都可使用 DAG 來建模,從而將這些問題轉化為 DAG 上的最長(短)路問題。
解釋
以這道題為例子,來分析一下 DAG 建模的過程。
例題 UVa 437 巴比倫塔 The Tower of Babylon
有 \(n (n\leqslant 30)\) 種磚塊,已知三條邊長,每種都有無窮多個。要求選一些立方體摞成一根儘量高的柱子(每個磚塊可以自行選擇一條邊作為高),使得每個磚塊的底面長寬分別嚴格小於它下方磚塊的底面長寬,求塔的最大高度。
過程
建立 DAG
由於每個磚塊的底面長寬分別嚴格小於它下方磚塊的底面長寬,因此不難將這樣一種關係作為建圖的依據,而本題也就轉化為最長路問題。
也就是説如果磚塊 \(j\) 能放在磚塊 \(i\) 上,那麼 \(i\) 和 \(j\) 之間存在一條邊 \((i, j)\),且邊權就是磚塊 \(j\) 所選取的高。
本題的另一個問題在於每個磚塊的高有三種選法,怎樣建圖更合適呢?
不妨將每個磚塊拆解為三種堆疊方式,即將一個磚塊分解為三個磚塊,每一個拆解得到的磚塊都選取不同的高。
初始的起點是大地,大地的底面是無窮大的,則大地可達任意磚塊,當然我們寫程序時不必特意寫上無窮大。
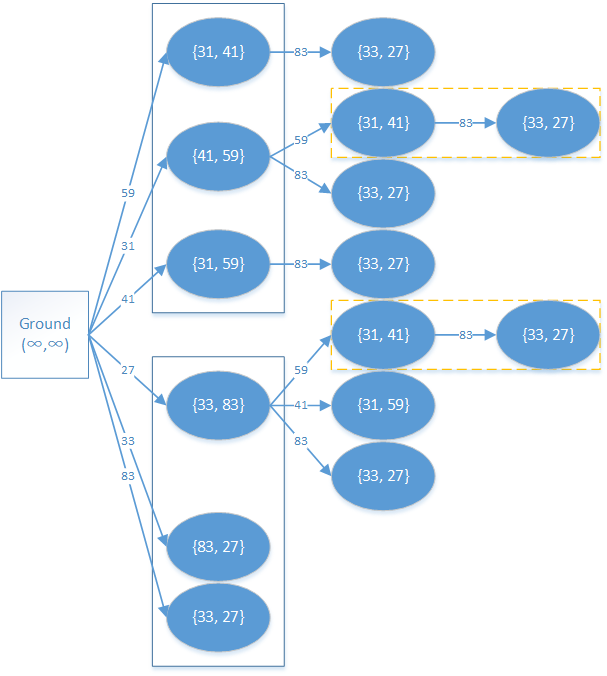
假設有兩個磚塊,三條邊分別為 \(31, 41, 59\) 和 \(33, 83, 27\),那麼整張 DAG 應該如下圖所示。

圖中藍色實線框所表示的是一個磚塊拆解得到的一組磚塊,之所以用 \(\{\}\) 表示底面邊長,是因為磚塊一旦選取了高,底面邊長就是無序的。
圖中黃色虛線框表示的是重複計算部分,可以採用 記憶化搜索 的方法來避免重複計算。
轉移
題目要求的是塔的最大高度,已經轉化為最長路問題,其起點上文已指出是大地,那麼終點呢?顯然終點已經自然確定,那就是某磚塊上不能再搭別的磚塊的時候。
下面我們開始考慮轉移方程。
設 \(d(i,r)\) 表示第 \(i\) 塊磚塊在最上面,且採取第 \(r\) 種堆疊方式時的最大高度。那麼有如下轉移方程:
\[
d(i, r) = \max\left\{d(j, r') + h\right\}
\]
其中 \(j\) 是所有那些在磚塊 \(i\) 以 \(r\) 方式堆疊時可放上的磚塊,\(r'\) 對應 \(j\) 此時的擺放方式,\(h\) 對應磚塊 \(i\) 採用第 \(r\) 種堆疊方式時的高度。
實現
1
2
3
4
5
6
7
8
9
10
11
12
13
14
15
16
17
18
19
20
21
22
23
24
25
26
27
28
29
30
31
32
33
34
35
36
37
38
39
40
41
42
43
44
45
46
47
48
49
50
51
52
53
54
55
56
57
58
59
60
61
62
63
64
65
66
67
68
69 | #include <cmath>
#include <cstring>
#include <iostream>
using namespace std;
#define MAXN (30 + 5)
#define MAXV (500 + 5)
int d[MAXN][3];
int x[MAXN], y[MAXN], z[MAXN];
int babylon_sub(int c, int rot, int n) {
if (d[c][rot] != -1) {
return d[c][rot];
}
d[c][rot] = 0;
int base1, base2;
if (rot == 0) { // 处理三个方向
base1 = x[c];
base2 = y[c];
}
if (rot == 1) {
base1 = y[c];
base2 = z[c];
}
if (rot == 2) {
base1 = x[c];
base2 = z[c];
}
for (int i = 0; i < n; i++) { // 根据不同条件,分别调用不同的递归
if ((x[i] < base1 && y[i] < base2) || (y[i] < base1 && x[i] < base2))
d[c][rot] = max(d[c][rot], babylon_sub(i, 0, n) + z[i]);
if ((y[i] < base1 && z[i] < base2) || (z[i] < base1 && y[i] < base2))
d[c][rot] = max(d[c][rot], babylon_sub(i, 1, n) + x[i]);
if ((x[i] < base1 && z[i] < base2) || (z[i] < base1 && x[i] < base2))
d[c][rot] = max(d[c][rot], babylon_sub(i, 2, n) + y[i]);
}
return d[c][rot];
}
int babylon(int n) {
for (int i = 0; i < n; i++) {
d[i][0] = -1;
d[i][1] = -1;
d[i][2] = -1;
}
int r = 0;
for (int i = 0; i < n; i++) { // 三种建法
r = max(r, babylon_sub(i, 0, n) + z[i]);
r = max(r, babylon_sub(i, 1, n) + x[i]);
r = max(r, babylon_sub(i, 2, n) + y[i]);
}
return r;
}
int main() {
int t = 0;
while (true) { // 死循环求答案
int n;
cin >> n;
if (n == 0) break; // 没有砖头了就停止
t++;
for (int i = 0; i < n; i++) {
cin >> x[i] >> y[i] >> z[i];
}
cout << "Case " << t << ":"
<< " maximum height = " << babylon(n); // 递归
cout << endl;
}
return 0;
}
|
本页面最近更新:,更新历史
发现错误?想一起完善? 在 GitHub 上编辑此页!
本页面贡献者:OI-wiki
本页面的全部内容在 CC BY-SA 4.0 和 SATA 协议之条款下提供,附加条款亦可能应用